Discussion Closed This discussion was created more than 6 months ago and has been closed. To start a new discussion with a link back to this one, click here.
How to draw a circle on a surface of a block in 3D geometry view, COMSOL 4.1
Posted Mar 11, 2011, 10:25 a.m. EST Geometry, Parameters, Variables, & Functions Version 5.2 10 Replies
Please login with a confirmed email address before reporting spam
Please login with a confirmed email address before reporting spam
set a work plane on the surface, and draw a circle in there, then make an embedded "surface"
It worked in v3.5, haven't tried it yet in v4
--
Good luck
Ivar
Please login with a confirmed email address before reporting spam
In 4.1, the "embedding" is implicit, so all you need to do is to create a work plane that represents the block surface and then draw the circle on that work plane's geometry. Then finalize the geometry (by moving on to the physics settings, for example). The circle then defines a separate surface so that you can specify another boundary condition in that area. See the attached screen shot.
Best regards,
Magnus Ringh, COMSOL
Attachments:
Please login with a confirmed email address before reporting spam
Please login with a confirmed email address before reporting spam
How do you create this work plane on a curved surface, say on a sphere? I want to create a boundary area that is on the surface of a hemisphere. APpreciate any advice, thank you!
Austin
Please login with a confirmed email address before reporting spam
you have different options to define your workplane: the "quick way" see the options, typically along the coordinates, or on a surface, or via a set of points, up to you to define/precise for the programme
--
Good luck
Ivar
Please login with a confirmed email address before reporting spam
I am working with 4.0, I created a work plane and drew a circle, but when I go over to one of the physics, the circle is gone and I cant even assign any physics to the circle. Any clues?
thanks!
liwah
Hi,
In 4.1, the "embedding" is implicit, so all you need to do is to create a work plane that represents the block surface and then draw the circle on that work plane's geometry. Then finalize the geometry (by moving on to the physics settings, for example). The circle then defines a separate surface so that you can specify another boundary condition in that area. See the attached screen shot.
Best regards,
Magnus Ringh, COMSOL
Please login with a confirmed email address before reporting spam
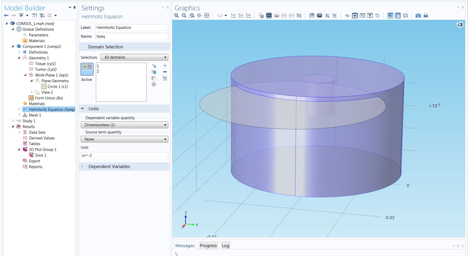
Thanks for sharing! I came across this post as I encountered similar problems. I followed the steps and built a circle on the work plane. But when I go Helmholtz Equation (hzeq), the circle on that work plane is not included in the "all domain" selection. I cannot add source value to the circle. Is there any step I miss? How can I solve the problem? I'm using comsol 5.1. Attached is a figure showing the issue.
Thanks in advance for your response!
Jianshan
Attachments:
Please login with a confirmed email address before reporting spam
A disc is not 3-dimensional, so it does not define a domain in 3D and you can therefore not assign an equation to be solved on a 3D domain to it. In 3D, you could use a disc to assign a boundary condition, or a PDE defined on a surface, etc.
Best,
Jeff
Please login with a confirmed email address before reporting spam
In that case you do not use a work plane: work planes are by definition planes, they cannot be curved.
Instead, what you do is that you create a 3-dimensional object that intersects with the curved surface so that their intersection creates the shape you need, as shown in the attached toy model.
Best,
Jeff
Attachments:
Please login with a confirmed email address before reporting spam
Thank you for your responses to questions, years after. And also providing examples. This is the second time your response has been a help.
Note that while COMSOL employees may participate in the discussion forum, COMSOL® software users who are on-subscription should submit their questions via the Support Center for a more comprehensive response from the Technical Support team.
