Discussion Closed This discussion was created more than 6 months ago and has been closed. To start a new discussion with a link back to this one, click here.
COMSOL wont let me select walls for fluid flow (not applicable)
Posted Mar 20, 2020, 12:53 p.m. EDT Fluid & Heat, Computational Fluid Dynamics (CFD), Geometry 0 Replies
Please login with a confirmed email address before reporting spam
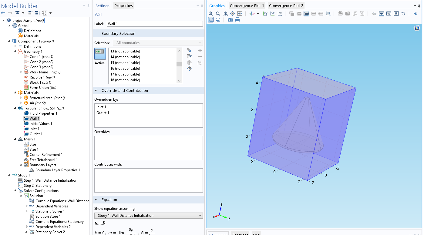
I am trying to find flow arouns an object. I have said object inside a block. The block is air, and the object is steel for now. Under turbulant flow, I cannot select the objects walls inside the block of air to define as the walls. It will, however, let me select the outside of the block walls as walls. The object si made up of several cones and I formed a union wih all of them. Im sure this is an easy fix, im a begginner at this. Thanks!
Im attaching a screen shot of my work, I cannot upload file, it is too big
Attachments:
Hello Marc Migliozzi
Your Discussion has gone 30 days without a reply. If you still need help with COMSOL and have an on-subscription license, please visit our Support Center for help.
If you do not hold an on-subscription license, you may find an answer in another Discussion or in the Knowledge Base.
