Discussion Closed This discussion was created more than 6 months ago and has been closed. To start a new discussion with a link back to this one, click here.
Selectively merging faces outside shell, without selecting inside
Posted Jun 18, 2015, 10:04 a.m. EDT 1 Reply
Please login with a confirmed email address before reporting spam
Hi all,
I'm very new to COMSOL and have been watching tutorial materials etc. and have tried to find a solution to this problem but I am stumped (pun not intentional!).
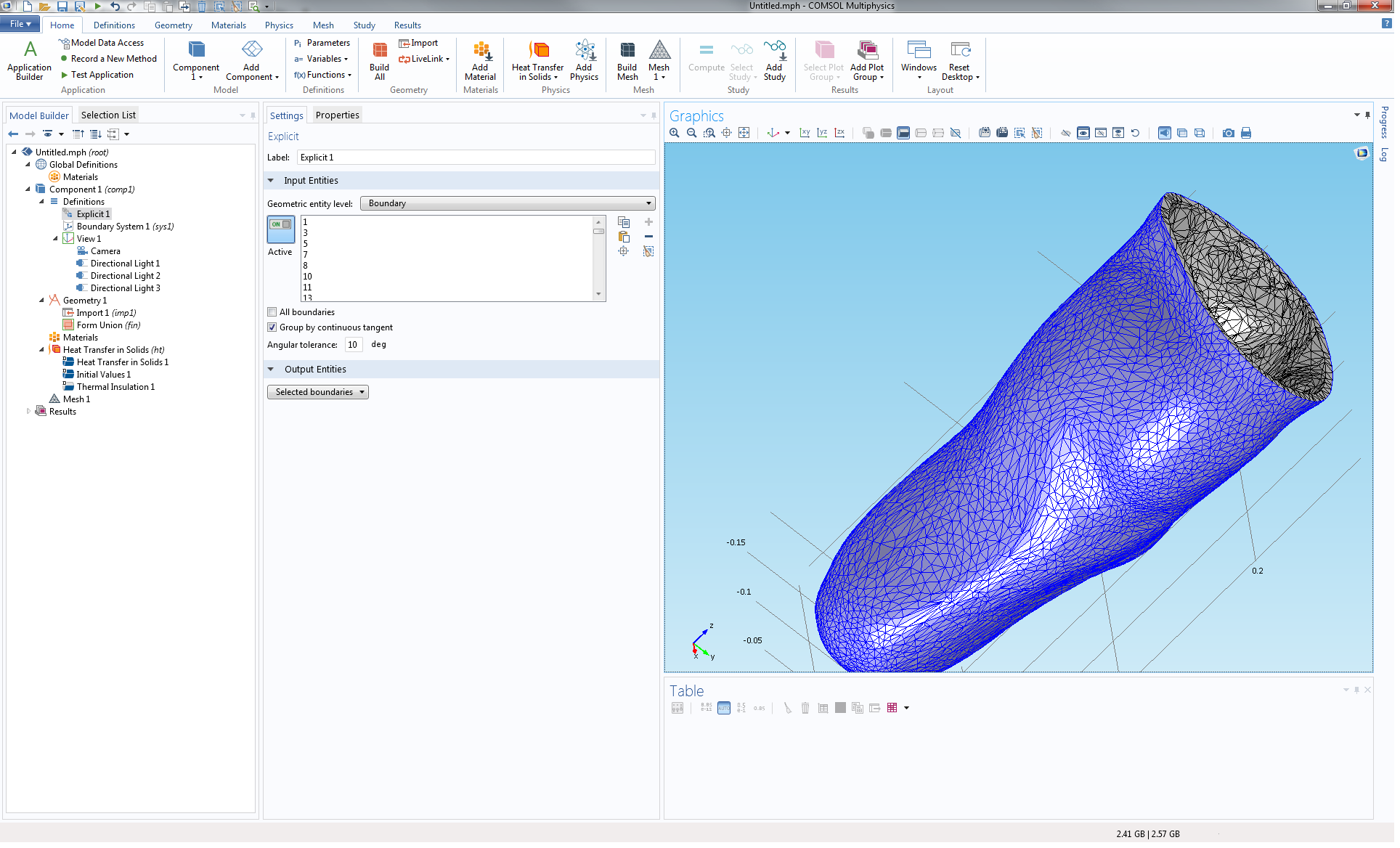
I have a highly complex geometry with approx 20k triangular polygon faces. The object is a transtibial prosthetic liner that fits onto users stumps. I want to create physics boundaries defining the inside surface of the liner (the surface in contact with skin) and the outside of the liner (the surface in contact with the environment). What I want to do is to be able to highlight all faces on the inside, merge them into a single face and the same with the outside. So essentially I want to simply have an inside face and an outside face. I tried to upload the COMSOL file as an example but it is too large, so I've attached the .STEP file that I'm importing.
I tried using the box select option but it is not selective. I don't really want to have to manually click ~20,000 times to define my faces, so any help is appreciated!
Thanks
I'm very new to COMSOL and have been watching tutorial materials etc. and have tried to find a solution to this problem but I am stumped (pun not intentional!).
I have a highly complex geometry with approx 20k triangular polygon faces. The object is a transtibial prosthetic liner that fits onto users stumps. I want to create physics boundaries defining the inside surface of the liner (the surface in contact with skin) and the outside of the liner (the surface in contact with the environment). What I want to do is to be able to highlight all faces on the inside, merge them into a single face and the same with the outside. So essentially I want to simply have an inside face and an outside face. I tried to upload the COMSOL file as an example but it is too large, so I've attached the .STEP file that I'm importing.
I tried using the box select option but it is not selective. I don't really want to have to manually click ~20,000 times to define my faces, so any help is appreciated!
Thanks
Attachments:
1 Reply Last Post Jun 19, 2015, 5:58 p.m. EDT