Discussion Closed This discussion was created more than 6 months ago and has been closed. To start a new discussion with a link back to this one, click here.

Resistance factor of a Coil

Please login with a confirmed email address before reporting spam

Hi,

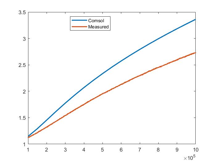
I am trying to calculate the resistance factor of a coil with enameled wire. I have made my simulation in 2D axi-symmetrical domain. You can see the simulation file attached. I did stationary analysis to calculate DC resistance of the coil and then frequency domain analysis to measure AC resistance from 100kHz to 1MHz.

However, when I compare my air core inductors resistance factor calculated by comsol and measured by impedance analyzer, there is a huge error. I have tried it under different design conditions but the trend remains the same. Can soome one please comment if they have had similar experience. Thanks



0 Replies Last Post May 8, 2021, 8:28 a.m. EDT
COMSOL Moderator

Hello Bilal Ahmad

Your Discussion has gone 30 days without a reply. If you still need help with COMSOL and have an on-subscription license, please visit our Support Center for help.

If you do not hold an on-subscription license, you may find an answer in another Discussion or in the Knowledge Base.

Note that while COMSOL employees may participate in the discussion forum, COMSOL® software users who are on-subscription should submit their questions via the Support Center for a more comprehensive response from the Technical Support team.