Discussion Closed This discussion was created more than 6 months ago and has been closed. To start a new discussion with a link back to this one, click here.
pzd Module: Current Calculation on a Boundary
Posted Nov 23, 2010, 8:16 a.m. EST 7 Replies
Please login with a confirmed email address before reporting spam
I'm simulating with the pzd module the behavior of a piezoelectric transducer, in 3D. In particular, I'm using the Frequency Domain Study, to calculate vibrations as a function of input voltage frequency. It works well, but now I want to calculate the electric impedance of the transducer. To do this, I need to know the current that flows in the piezo boundary in which I set the input voltage.
I've tried to create a boundary probe, setting the type "Integral", and creating an expression that calculate the total current, as you can see in the attached image.
I'd like to know if the setting is right, and how can I call this probe in a Global 1D Plot.
Thanks in advance for you replies.
Daniele Lupo
PS: How can I update the model without re-calculate it, like in the 3.5 version?
Attachments:
Please login with a confirmed email address before reporting spam
check the "ports" in the doc, and there should be an PZT example (was a nice one on v3.5a) that you could use to be inspired ;)
--
Good luck
Ivar
Please login with a confirmed email address before reporting spam
===
Port Sweep Settings
When activated this invokes a parametric sweep over the ports/terminals in addition to the automatically generated frequency sweep. Tick the Activate port sweep check box to switch on the port sweep. The generated lumped parameters are in the form of an impedance or admittance matrix depending on the port/terminal settings which consistently must be of either fixed voltage or fixed current type. The Port parameter name input field assigns a specific name to the variable that controls the port number solved for during the sweep. The lumped parameters are subject to Touchstone file export. File name and path are entered in an input field.
===
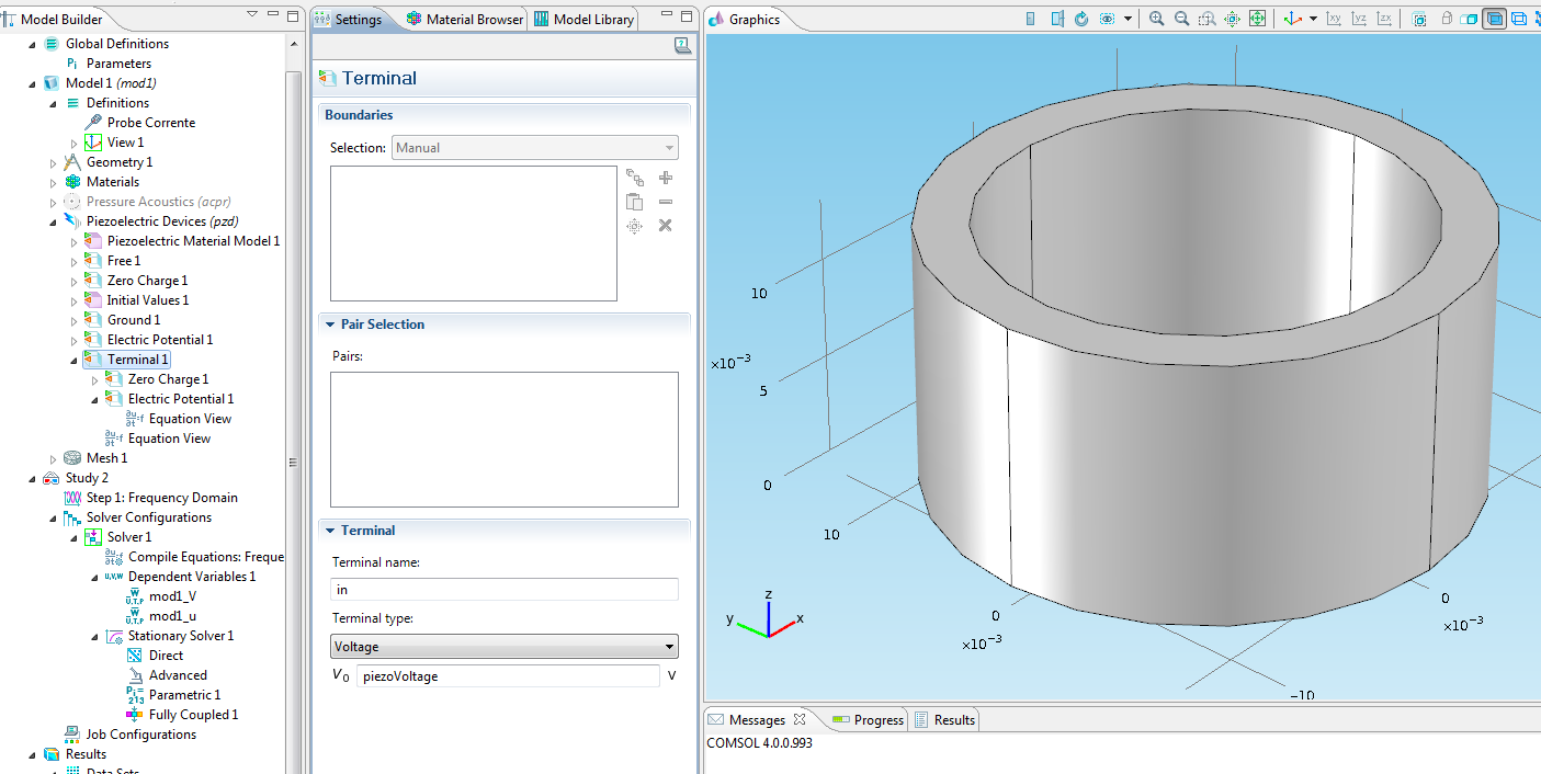
Unfortunately, this section is not present as you can see in the attached image, and otherwise there's no "port" for boundaries condition. I find only "terminal" and I'm not sure that's the same thing. In addition to this, if I select the Terminal Condition, the boundary selection box is blank, and I can't select anything.
The fact is that, when I had the trial of version 3.5, I found an example in which current is calculated by integration of current density in the boundary selected with my voltage source. I'd like to create the same thing here.
Attachments:
Please login with a confirmed email address before reporting spam
sorry to see that, but it's probably part of the not yet implemented, I see them on my 4.1
--
Good luck
Ivar
Please login with a confirmed email address before reporting spam
Please login with a confirmed email address before reporting spam
normally yes, there is no differences, 4 can (normally) do far more than 3.5a within the Gui without matlab, apart that the 4.0/4.0a is still somewhat incomplete.
But I'm not sure to understand exactly what you wanted, or to which example you refere to, there are so many within COMSOL ;)
--
Good luck
Ivar
Please login with a confirmed email address before reporting spam
I've a piezoelectric Transducer. If I apply a sinusoidal electrical excitation, the piezo starts to vibrate according to piezoelectric constitutive equations.
To do this, I set a boundary face as Ground, and another boundary face as Electric Potential.
Considering that I must drive it by a customized electronic circuit, I need to know the equivalent electric impedance of this piezoelectric transducer. To do so, I want to calculate the current absorbed by the piezo transducer, and then I can find the electrical transducer dividing the Electric Potential Value that I set with this current.
To find a current, I followed (when I had the 3.5 version trial demo), a tutorial (I don't remember exactly the name, but the example simulated a piezoelectric transducer), a tutorial, in which the calculation of current were made by integration of surface current density in the same boundary in which I set the Electric Potential Value. In this way, I can calculate the current with a post-processing, and then the electrical impedance.
I've not found an equivalent tutorial in the 4.0a version, because the piezoacustic transducer example in the acoustic module doesn't take in account current calculation (while in 3.5 version there was another piezo example with this postprocessing taken in account). So, actually, I'm not able to calculate an electric current that flows though a boundary, and that's what I need to know the impedance.
I hope to be more clear this time :-)
Please login with a confirmed email address before reporting spam
not all examples are in the 4.0 version, far better in the 4.1 (being shipped these days, check with your local rep), normally you can also integrate the current density over the boundary in v4, ou define the integration as an operator in the definitions node, and you can name it in a variable also in the Definitions node)
--
Good luck
Ivar
Note that while COMSOL employees may participate in the discussion forum, COMSOL® software users who are on-subscription should submit their questions via the Support Center for a more comprehensive response from the Technical Support team.
