Discussion Closed This discussion was created more than 6 months ago and has been closed. To start a new discussion with a link back to this one, click here.
Error: Solution number out of range
Posted Apr 19, 2018, 11:47 a.m. EDT Acoustics & Vibrations, HPC & Cloud Computing, Structural Mechanics Version 5.3 2 Replies
Please login with a confirmed email address before reporting spam
Hi,
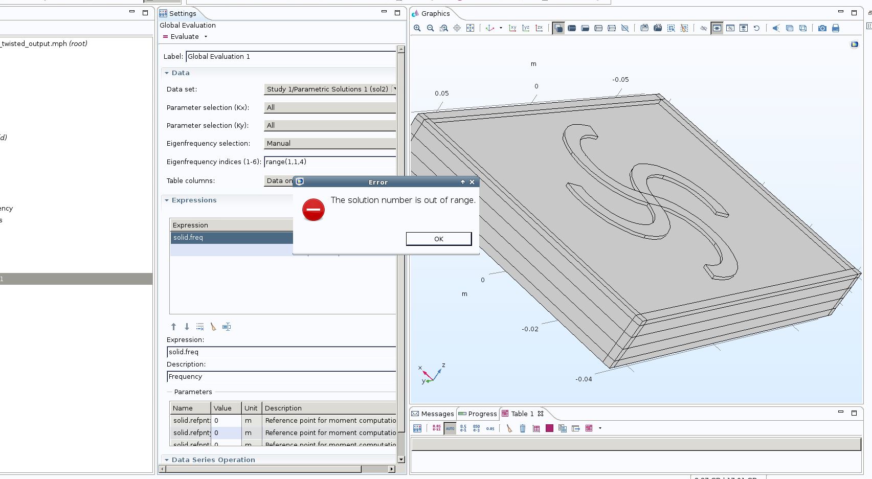
I am trying to do a 2D parametric sweep in COMSOL. I did it many times recently, but today COMSOL shows up an error which said "Solution number out of range" while trying to extract the data in the form of a table after the simulation completed (see attached image).
I have no clue why this is happening and any solution to this problem is appreciated.
Also I must admit it that this is the first time I tried to use parallel processing on cluster, if that helps.
Thank You.
Regards, Sanjit
Attachments:
