Discussion Closed This discussion was created more than 6 months ago and has been closed. To start a new discussion with a link back to this one, click here.
Error in convergence of coupling of two single turn coil domains.
Posted May 12, 2015, 7:45 p.m. EDT Low-Frequency Electromagnetics, Studies & Solvers Version 5.0 0 Replies
Please login with a confirmed email address before reporting spam
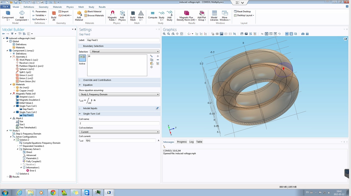
I was trying to model the coupling of two single turn coils in Comsol 5.0 in 3D. this is same as the model in 2D presented in the model library of comsol which is named mutual-inductance. if you couldn't find it there probably you will find it online.
I generated two toroids (closed loops) as two single coil turn domains. they are partitioned by a plane to create internal boundaries for gap feeding. one is driven by 1 [A] and the current through the other one is set to zero in order to monitor the voltage induced in coil. MF physics was used and a frequency domain step was generated. The problem is solved by direct stationary solver but it failed to converge.." Failed to find a solution. The relative error is greater than the relative tolerance".
It should be noted that I need to resolve the current distribution in the coil. since my objective is to use these steps for a more complex geometry, I would like to model it in 3D. Also, I cant use the impedance boundary condition since the skin depth is roughly equal to wire radius.
I really appreciate if anyone could take a look and leave me a comment if somewhere I am making mistake.
Attachments:
Hello Hamid Habibzadeh Boukani
Your Discussion has gone 30 days without a reply. If you still need help with COMSOL and have an on-subscription license, please visit our Support Center for help.
If you do not hold an on-subscription license, you may find an answer in another Discussion or in the Knowledge Base.
