Metal Processing Module Updates
For users of the Metal Processing Module, version 6.4 introduces a multiphysics interface for induction hardening, new phase transformation models for austenitization, and capabilities for modeling stress-dependent martensitic phase transformations. Read more about these updates below.
Induction Hardening Multiphysics Interface
To model induction hardening processes for steel parts, a new Induction Hardening multiphysics interface is available. This feature involves modeling localized induction heating using a coil and the subsequent quenching of the steel part to achieve a hard surface and a softer interior. Coupling with solid mechanics makes it possible to compute residual stresses, strains, and distortions. Note that this interface requires the AC/DC Module.

Phase Transformation Models for Austenitization
For modeling the austenitization of steel phases during heating, two new phase transformations models have been introduced: the Linear model and the Oddy–McDill–Karlsson model. The Linear model provides a simple way to describe the formation of austenite and is useful in situations where the full details of the austenitic transformation of the ferritic phases are not required. The Oddy–McDill–Karlsson model is suitable for the heating of hypoeutectoid steels and is used to model the formation of a eutectoid austenite fraction. The Induction Hardening of a Cylindrical Pin model uses the Linear tutorial model to describe austenitization.
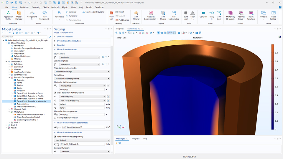
Stress-Dependent Martensitic Transformations
The onset of martensitic transformation can be affected by an externally applied stress. It is now possible to let these stresses affect the phase transformation model through a shift of the martensite start temperature Ms. The start temperature is shifted depending on the pressure and the effective (von Mises) stress.
New Tutorial Model
COMSOL Multiphysics® version 6.4 brings one new tutorial model to the Metal Processing Module.
Induction Hardening of a Cylindrical Pin
induction_hardening_of_a_cylindrical_pin
Download from the Application Gallery


