Geometry Updates
COMSOL Multiphysics® version 6.4 introduces the ability to create bounding boxes, balls, and cylinders; faster Boolean operations; and improved Geometry Cleanup performance. Learn more about these updates below.
Creating Bounding Geometry
When creating a fluid volume around a geometry or when simplifying a geometry by replacing a very detailed part with a generic shape, it is now possible to create a bounding box, ball, or cylinder using the Block, Sphere, Cylinder, Rectangle, and Circle primitives. The size of the margin between the geometry and the bounding box, ball, or cylinder can be customized. It is also easy to create parameters for the size, position, etc. for these primitives, which can be used when setting up the physics. In addition, this functionality can be used to conveniently add perfectly-matched-layer (PML) and infinite-element domains for use in simulations involving open boundaries. This functionality can be seen in the tutorial models PCB Import Tutorial Series and Creating Modeling Domains Around a CAD Geometry.
Geometry Cleanup Improvements
The geometry analysis in the Geometry Cleanup functionality has been improved to more reliably detect small geometric features and to perform better on geometries with many details. Small details in the geometry, such as gaps, thin domains, narrow face regions, small faces, slivers, and short edges, are automatically detected and removed to generate a high-quality mesh for simulation. The following tutorial models demonstrate these improvements:

Improved Performance
Boolean operations in 3D that involve many face intersections can now be performed several times faster due to improved multicore support for the COMSOL geometry kernel.

The boundary pair generation for stacked extruded objects is now significantly faster when using the Form an assembly finalization method. This improvement is especially useful for layered PCBs and MEMS devices, but it is applicable to any geometry containing extruded objects stacked in the z-direction.
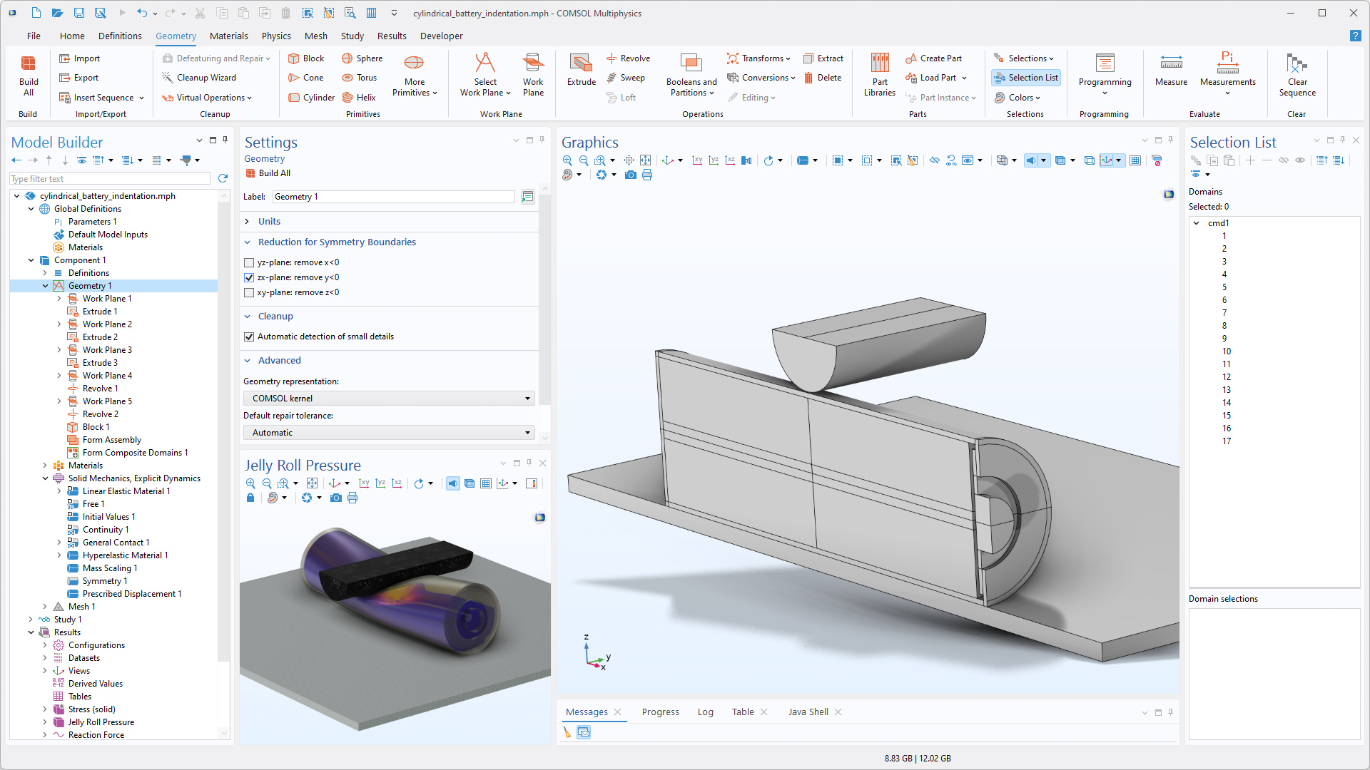
Reducing the Geometry with Respect to Symmetry Planes
The geometry can now be automatically reduced with respect to symmetry planes. Selecting the corresponding option in the Settings window of the Geometry node removes the geometry on one side of the selected symmetry planes. Previously, this type of symmetry reduction could be achieved by manually subtracting a Block using Boolean operations. This update can be seen in the following tutorial models:
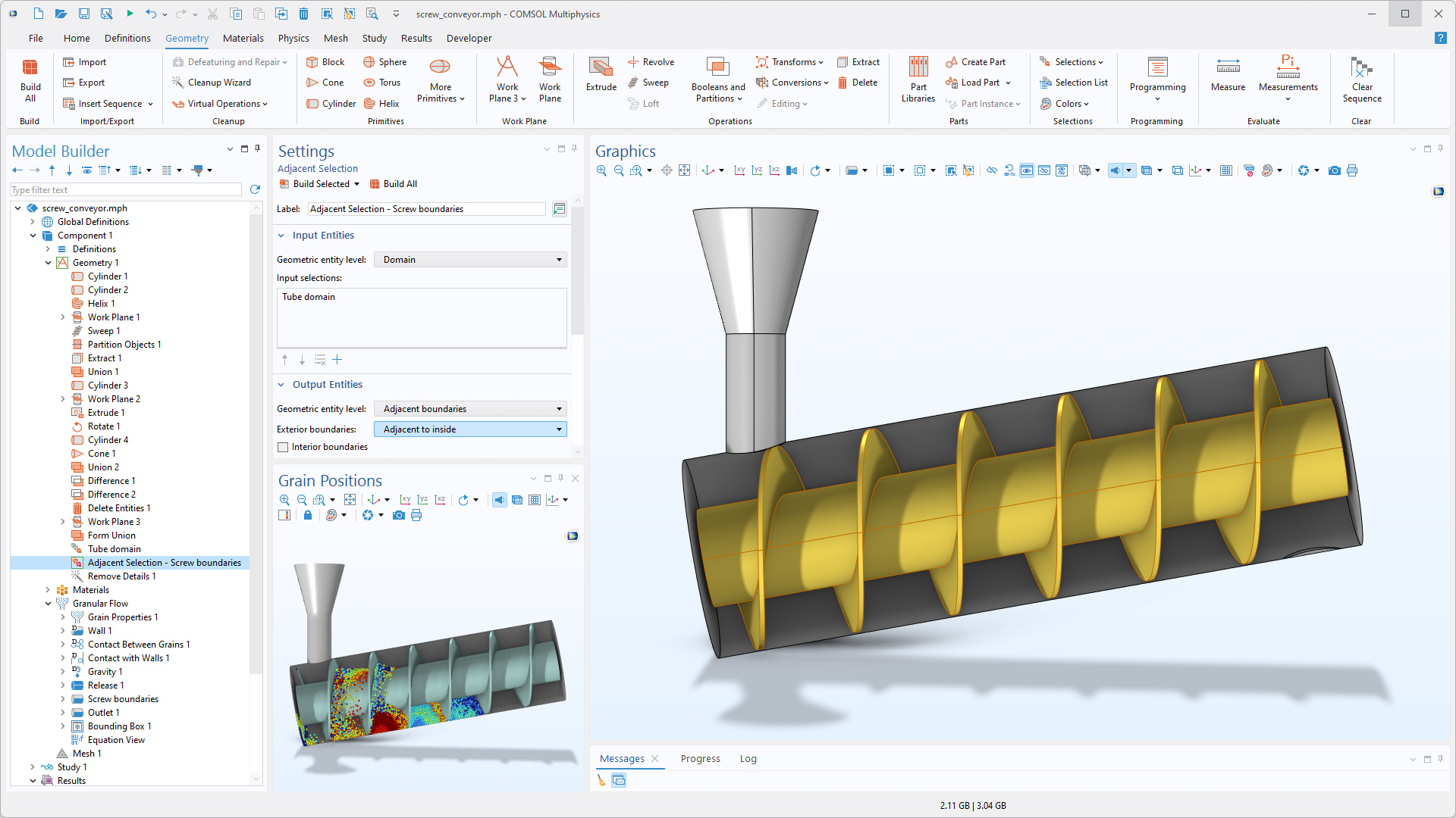
Selections Improvements
The Adjacent Selection feature under Geometry and the Adjacent and Explicit selection features under Definitions include new options. In the image below, the boundaries of a screw are adjacent to a cavity in the tube domain and can be selected using the new Adjacent to inside option. In addition, the new Adjacent to outside option makes it possible to automatically select the outer boundaries of domains.




